| Mode | Name | Size | |
|---|---|---|---|
| -rw-r--r-- | adding_doh_providers.md | 10068 | logstatsplain |
| -rw-r--r-- | bug-triage-labels.md | 5586 | logstatsplain |
| -rw-r--r-- | bug-triage.md | 9131 | logstatsplain |
| -rw-r--r-- | certificate-transparency.md | 21926 | logstatsplain |
| -rw-r--r-- | certificate_lifetimes.md | 4903 | logstatsplain |
| -rw-r--r-- | code-patterns.md | 11461 | logstatsplain |
| -rw-r--r-- | code-reviews.md | 5160 | logstatsplain |
| -rw-r--r-- | crash-course-in-net-internals.md | 12327 | logstatsplain |
| -rw-r--r-- | filter.md | 2007 | logstatsplain |
| -rwxr-xr-x | generate-dot-to-png.py | 802 | logstatsplain |
| -rw-r--r-- | life-of-a-feature.md | 17006 | logstatsplain |
| -rw-r--r-- | life-of-a-url-request.md | 32232 | logstatsplain |
| -rw-r--r-- | net-log.md | 6522 | logstatsplain |
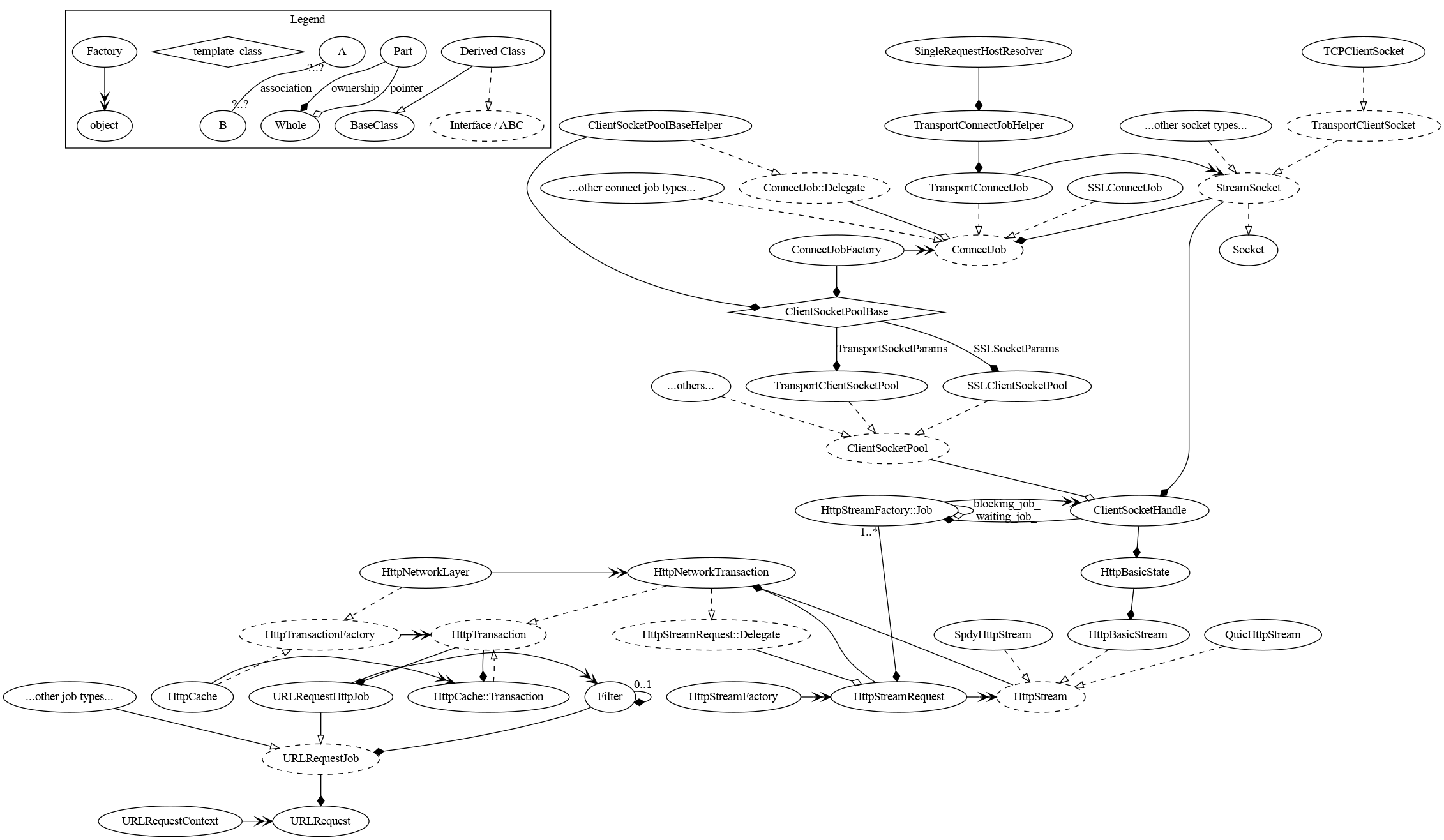
| -rw-r--r-- | pools.dot | 4024 | logstatsplain |
| -rw-r--r-- | pools.png | 215494 | logstatsplain |
| -rw-r--r-- | proxy.md | 42540 | logstatsplain |
| -rw-r--r-- | supported-projects.md | 6241 | logstatsplain |
| -rw-r--r-- | url_request.dot | 6192 | logstatsplain |
| -rw-r--r-- | url_request.png | 332065 | logstatsplain |
